の記事一覧
仮想通貨ビットコインの将来性に迫る!今後の注目ニュース、著名人の価格予想、ビットコイン賛否両論まとめ
仮想通貨取引所 DMM Bitcoin口座開設方法を画像付きで徹底解説!今年は1,000円プレゼントキャンペーンを常時実施中!
インドで警察幹部を対象とした仮想通貨の研修実施、増加する関連犯罪に対応
スイスの銀行が提供する仮想通貨のサービスにXRPとステラが追加
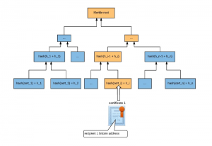
ブロックチェーンを活用し学位詐称を防ぐ取り組みのBlockcertsとは?
リップル(Ripple)投資部門設立からXRP関連プロジェクトに540億円出資
バイナンスDEXに上場したチリーズ(CHZ)のソシオスドットコムがeスポーツチームと提携発表
Facebookが発行する仮想通貨Libra(リブラ)の全貌を読み解く
仮想通貨関連の詐欺などで禁固86カ月と罰金など2億円以上の支払い判決